设为首页|加入收藏
登录|注册
您的位置:首页 > 要闻>

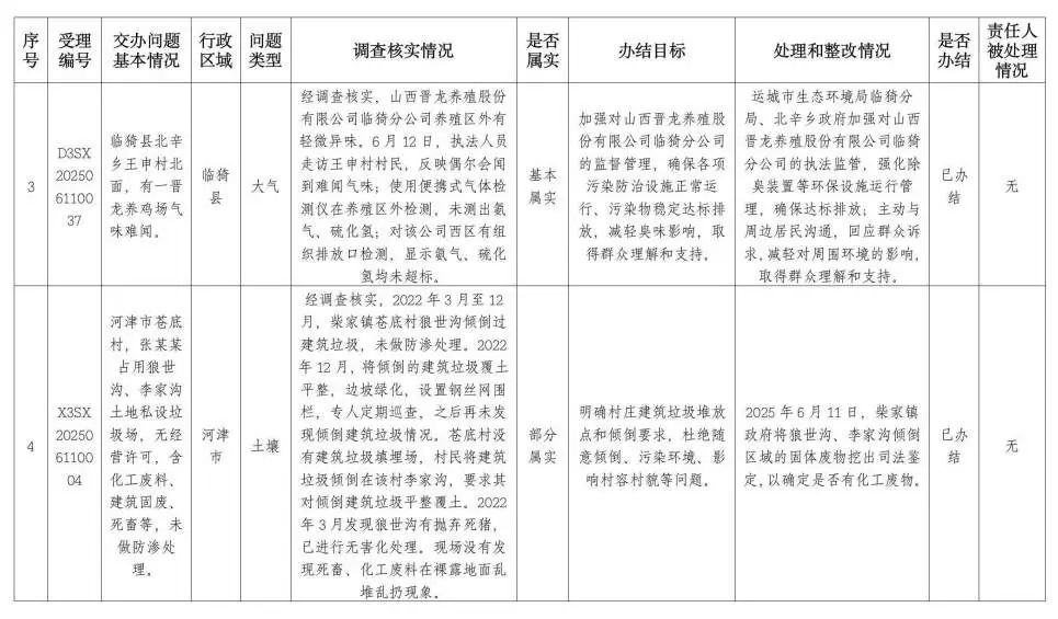
中央生态环境保护督察组群众信访举报转办和边督边改公开情况(第十五批)

来源:运城日报时间:2025-06-20


网站声明

运城日报、运城晚报所有自采新闻(含图片)独家授权运城新闻网发布,未经允许不得转载或镜像;授权转载务必注明来源,例:“运城新闻网-运城日报 ”。

凡本网未注明“发布者:运城新闻网”的作品,均转载自其它媒体,转载目的在于传递更多信息,并不代表本网赞同其观点和对其真实性负责。